Ressources pour l'activité 4
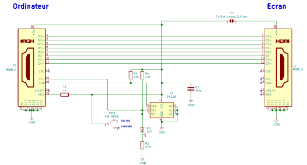
Complément : Schéma structurel ANSSI
Complément : EDID
EDID : liens utiles
Complément : Mémoire EEPROM
Complément : HDMI PINOUT
Complément : Librairies KiCad à ajouter à l'environnement
Librairies KiCad à ajouter à l'environnement

KiCad Symboles Projets [zip] → Télécharger, désarchiver et mettre le contenu du dossier ici : C:\Program Files\KiCad\9.0\share\kicad\symbols
KiCad Empreintes et logos Projets [zip] → Télécharger, désarchiver et mettre le contenu du dossier ici : C:\Program Files\KiCad\9.0\share\kicad\footprints
KiCad Modeles 3D Projets [zip] → Télécharger, désarchiver et mettre le contenu du dossier ici : C:\Program Files\KiCad\9.0\share\kicad\3dmodels
Les librairies de symboles et d'empreintes doivent être ajoutées dans les préférences.
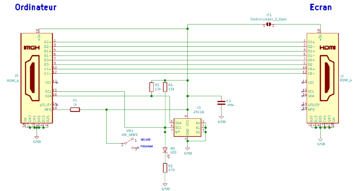
Complément : Schéma structurel à saisir
Complément : Impédance différentielle : configuration coplanaire et non-coplanaire
Impédance différentielle : configuration coplanaire et non-coplanaire
Complément : Tension superficielle = Tension de surface
Tension superficielle = Tension de surface
Pendant le processus de reflux, où la pâte de soudure est chauffée pour faire fondre les particules de soudure et former des connexions électriques, la tension en surface joue un rôle vital dans l'écoulement de la soudure.
Lorsque la pâte de soudure est chauffée, le flux commence à s'activer, en éliminant les oxydes des particules de soudure et des coussinets de PCB. À mesure que la température augmente, les particules de soudure fondent. La tension de surface fait alors former la soudure foncière de la soudure, minimisant sa surface. Ceci est connu comme l'effet «auto-alignement». Les forces de tension de surface tirent la soudure fondée vers le centre du coussin, aidant à aligner le composant avec précision sur le PCB.










